首页
高考
美术高考
成人高考
考研
自考
中考
会考
专升本
高校
公务员
导游考试
更多
自主招生
|
保送生
|
艺术特长生
|
高水平运动员
|
空乘民航招飞
|
军校国防生
|
空军招飞
|
高考作文
|
大学排行榜
|
中考分数线
|
中考查分
3773考试网
-
2016高考
-
高考模拟题
-
高考文综理综
- 正文
北京
上海
广东
山东
江苏
浙江
湖北
四川
天津
陕西
湖南
福建
重庆
安徽
辽宁
江西
海南
宁夏
吉林
山西
广西
云南
新疆
黑龙江
青海
甘肃
西藏
河北
贵州
河南
内蒙古
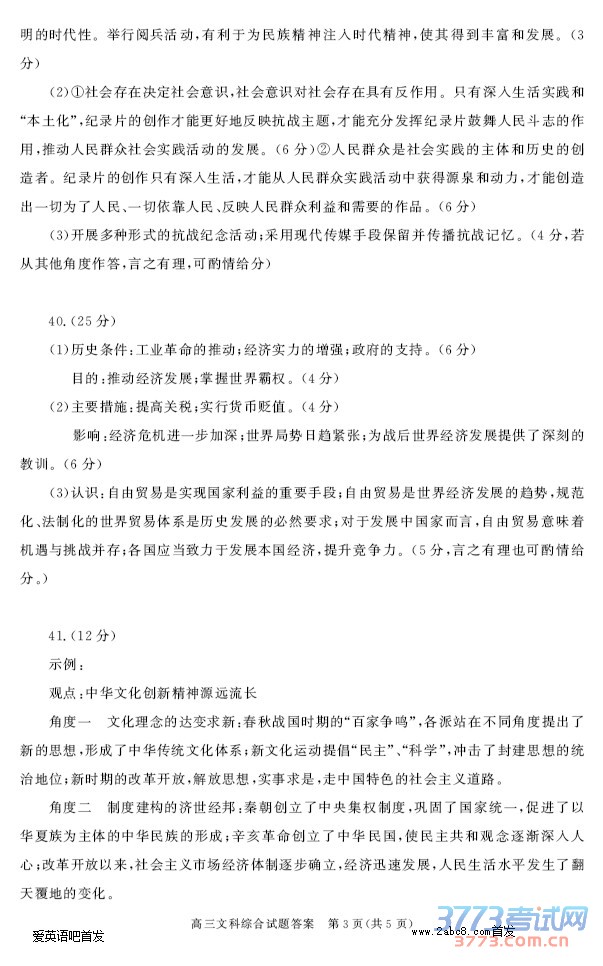
2016合肥三模文综试题答案
来源:2exam.com
2016-5-9 20:54:38
上一页
1
2
3
下一页
您可能喜欢的文章
2016合肥三模英语试题及答案
2016安徽省高考招生方案公布
2016安徽高考志愿设置录取批次有变动
2016安徽高考本科志愿填报时间6月29至7月1日
2016安徽高考招生方案公布 总分为750分
2016安徽高考时间 全部科目使用全国卷
2016安徽高考各批次志愿填报录取时间确定
2016安徽高考文理科录取分6个批次
2016安徽高考方案公布 考试时间6月7日和8日
2016安徽高考录取查询网站途径
上一个文章:
2016太原二模理综试题及答案免费版
网站版权与免责声明
①由于各方面情况的不断调整与变化,本网所提供的相关信息请以权威部门公布的正式信息为准.
②本网转载的文/图等稿件出于非商业性目的,如转载稿涉及版权及个人隐私等问题,请在两周内邮件fjksw@163.com联系.
最新文章
·
2016合肥三模文综试题答案
·
2016太原二模理综试题及答案免费版
·
2016广州二模理综试题及答案免费版
·
2016太原二模理综试题答案免费
·
2016太原二模文综试题及答案免费版
·
2016安庆三模文综答案及评分标准
·
2016安庆三模理综试题答案免费版
·
2016绵阳三诊理综试题答案发布
·
2016绵阳三诊文综试题答案发布
·
2016太原二模文综试题答案免费版
·
2016雅安三诊文综试题答案发布
·
2016雅安三诊理综试题答案免费版
·
2016皖南八校联考理综试题答案解析(4月
·
2016年4月皖南八校联考文综试题答案解析
·
2016云南二模理综试题答案免费版
推荐文章
·
2016合肥三模文综试题答案
·
2016广州二模理综试题及答案免费版
·
2016太原二模理综试题答案免费
·
2016太原二模文综试题及答案免费版
·
2016安庆三模理综试题答案免费版
·
2016太原二模文综试题答案免费版
·
2016雅安三诊文综试题答案发布
·
2016雅安三诊理综试题答案免费版
·
2016云南二模理综试题答案免费版
·
2016乌鲁木齐三模文综试题答案
·
2016乌鲁木齐三模理综试题答案
·
2016云南省二模文综试题答案免费版
·
2016湖北七市联考理综试题答案(4月)
·
2016河南中原名校联考理综试题及答案免
·
2016宜春高三模考文综试题答案
|
关于我们
|
联系我们
|
版权申明
|
网站导航
|
琼ICP备12003406号