首页
高考
美术高考
成人高考
考研
自考
中考
会考
专升本
高校
公务员
导游考试
更多
自主招生
|
保送生
|
艺术特长生
|
高水平运动员
|
空乘民航招飞
|
军校国防生
|
空军招飞
|
高考作文
|
大学排行榜
|
中考分数线
|
中考查分
3773考试网
-
高考
-
高考模拟题
-
高考文综理综
- 正文
北京
上海
广东
山东
江苏
浙江
湖北
四川
天津
陕西
湖南
福建
重庆
安徽
辽宁
江西
海南
宁夏
吉林
山西
广西
云南
新疆
黑龙江
青海
甘肃
西藏
河北
贵州
河南
内蒙古
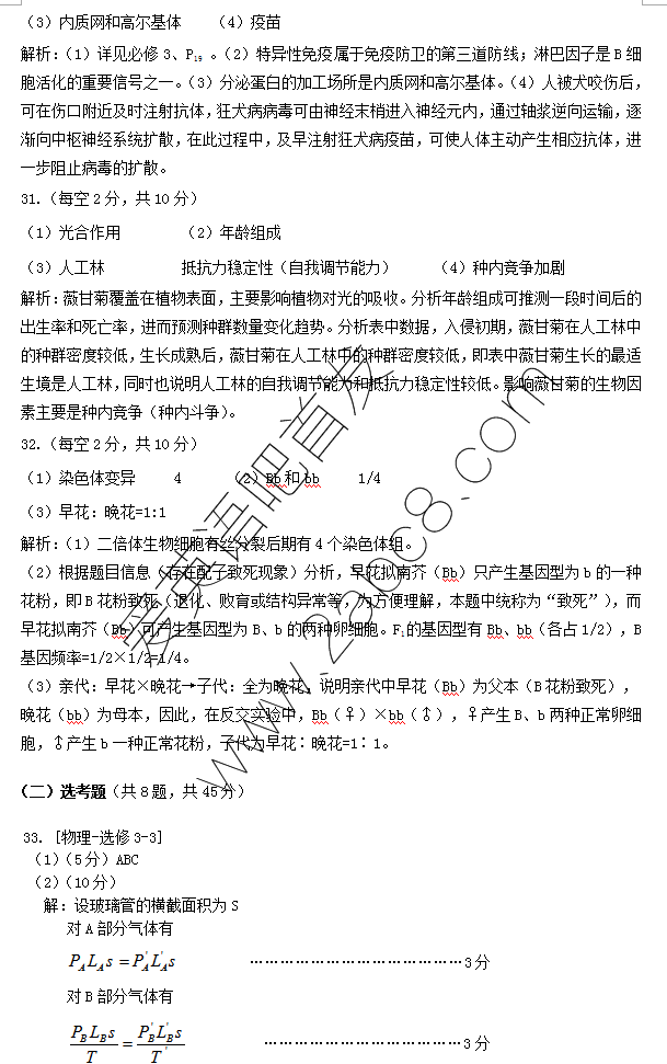
2016乌鲁木齐三模理综试题答案
来源:2exam.com
2016-4-22 14:24:37
上一页
1
2
3
4
下一页
您可能喜欢的文章
2016乌鲁木齐三模语文答案及评分标准
2016乌鲁木齐三模数学理科试题及答案
2016乌鲁木齐三模文科数学试题及答案
2016乌鲁木齐三模数学文科试题答案发布
2016乌鲁木齐高三三诊测验考务会的通知
2016新疆高考招生咨询会6月9日召开
2016新疆高考二模数学文科试题及答案
2016新疆二模数学理科试题及答案免费版
2016新疆高考招生规定出台 将增加院校志愿数
2016新疆高考录取加分项目分值
上一个文章:
2016广州高三二模文综试题答案免费版
网站版权与免责声明
①由于各方面情况的不断调整与变化,本网所提供的相关信息请以权威部门公布的正式信息为准.
②本网转载的文/图等稿件出于非商业性目的,如转载稿涉及版权及个人隐私等问题,请在两周内邮件fjksw@163.com联系.
最新文章
·
2016乌鲁木齐三模理综试题答案
·
2016广州高三二模文综试题答案免费版
·
2016云南省二模文综试题答案免费版
·
2016广州二模理综试题答案免费版
·
2016湖北七市联考文综试题答案(4月)
·
2016湖北七市联考理综试题答案(4月)
·
2016温州二模理综试题及答案免费版
·
2016佛山二模理综试题及答案免费版
·
2016佛山二模文综试题及答案免费版
·
2016江淮十校四月联考文综试题答案
·
2016年4月江淮十校联考理综试题答案
·
2016河南中原名校联考理综试题及答案免
·
宜春市2016届高三模拟考试理综试题答案
·
2016宜春高三模考文综试题答案
·
2016甘肃二诊理综试题及答案免费版
推荐文章
·
2016乌鲁木齐三模理综试题答案
·
2016云南省二模文综试题答案免费版
·
2016湖北七市联考理综试题答案(4月)
·
2016河南中原名校联考理综试题及答案免
·
2016宜春高三模考文综试题答案
·
2016甘肃二诊理综试题及答案免费版
·
2016重庆二诊文综试题及答案免费版
·
2016重庆二诊文综试题试卷发布
·
2016唐山二模理综答案 唐山二模理综试题
·
2016唐山二模文综答案 唐山二模文综试题
·
2016四川高考适应性测试文综题及答案
·
2016山西二模理综答案免费发布
·
2016山西二模文综试题答案免费版
·
2016年4月福建省质检理综试题及答案免费
·
2016福建省质检文综试题及答案免费版(4
|
关于我们
|
联系我们
|
版权申明
|
网站导航
|
琼ICP备12003406号