首页
高考
美术高考
成人高考
考研
自考
中考
会考
专升本
高校
公务员
导游考试
更多
自主招生
|
保送生
|
艺术特长生
|
高水平运动员
|
空乘民航招飞
|
军校国防生
|
空军招飞
|
高考作文
|
大学排行榜
|
中考分数线
|
中考查分
3773考试网
-
高考
-
高考模拟题
-
高考语文
- 正文
北京
上海
广东
山东
江苏
浙江
湖北
四川
天津
陕西
湖南
福建
重庆
安徽
辽宁
江西
海南
宁夏
吉林
山西
广西
云南
新疆
黑龙江
青海
甘肃
西藏
河北
贵州
河南
内蒙古
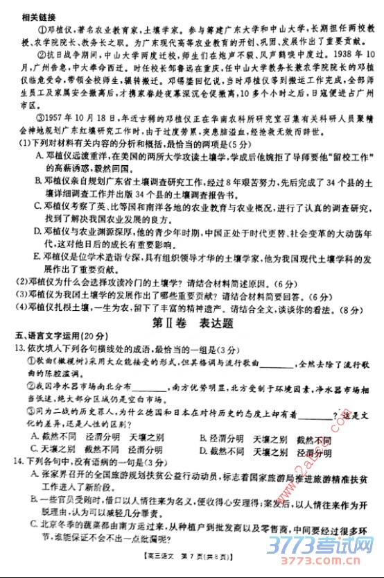
2016白山三模语文试题及答案免费版
来源:2exam.com
2016-4-7 16:30:46
上一页
1
2
3
4
5
下一页
您可能喜欢的文章
吉林省高考改革方案2018年实行
2016吉林高职单独招生工作方案
2016吉林省高校新增备案本科专业名单
2016吉林高职单独招生院校增加到23所
吉林省教育考试院2016年工作要点
2016吉林高考加分政策变化
2016吉林对口升学填报志愿时间方式
2016吉林对口升学成绩查询时间-吉林省教育考
2016吉林对口升学考试时间科目及内容
2016吉林对口升学考试招生工作的通知
上一个文章:
2016石家庄一模语文试题及答案免费版
网站版权与免责声明
①由于各方面情况的不断调整与变化,本网所提供的相关信息请以权威部门公布的正式信息为准.
②本网转载的文/图等稿件出于非商业性目的,如转载稿涉及版权及个人隐私等问题,请在两周内邮件fjksw@163.com联系.
最新文章
·
2016白山三模语文试题及答案免费版
·
2016石家庄一模语文试题及答案免费版
·
2016资阳三模语文试题及答案免费发布
·
2016兰州二诊语文试题及答案 高三实战考
·
2016保定一模语文试题及答案免费发布
·
2016锦州一模语文答案和评分标准
·
2016怀化二模语文试题答案免费
·
2016新疆二模语文试题答案发布
·
2016桂林崇左一模语文试题及答案
·
2016东北三省四市联考大连一模语文试题
·
2016杭州二模语文试题及答案免费版
·
2016绍兴高三一模语文及答案公布
·
2016江西八校联考语文试题及答案免费
·
2016绍兴一模语文试题及答案免费版
·
2016咸阳二模语文试题答案免费发布
推荐文章
·
2016锦州一模语文答案和评分标准
·
2016怀化二模语文试题答案免费
·
2016东北三省四市联考大连一模语文试题
·
2016杭州二模语文试题及答案免费版
·
2016蚌埠二模语文试题及答案没法比
·
2016九江二模语文试题及答案免费版
·
2016郑州二模语文试题及答案免费版
·
2016郑州二模语文答案免费发布
·
2016自贡二诊语文试题答案评分标准免费
·
2016成都二诊语文试题及答案免费发布
·
2016年3月江西百所重点高中语文试题及答
·
2016揭阳一模语文试题及答案免费提供
·
2016揭阳一模语文试题答案及评分标准
·
2016太原一模语文试题及答案发布
·
2016安庆二模语文试题及答案发布
|
关于我们
|
联系我们
|
版权申明
|
网站导航
|
琼ICP备12003406号