首页
高考
美术高考
成人高考
考研
自考
中考
会考
专升本
高校
公务员
导游考试
更多
自主招生
|
保送生
|
艺术特长生
|
高水平运动员
|
空乘民航招飞
|
军校国防生
|
空军招飞
|
高考作文
|
大学排行榜
|
中考分数线
|
中考查分
3773考试网
-
中考网
-
各省中考
-
山西中考
-
太原中考
- 正文
【
各省中考
】
北京中考
天津中考
上海中考
湖南中考
四川中考
贵州中考
湖北中考
宁夏中考
青海中考
河北中考
河南中招
江苏中考
浙江中考
云南中考
江西中考
广西中考
广东中考
黑龙江中考
新疆中考
山西中考
陕西中考
重庆中考
甘肃中考
内蒙古中考
海南中考
辽宁中考
山东中考
安徽中考
吉林中考
西藏中考
新疆内高班
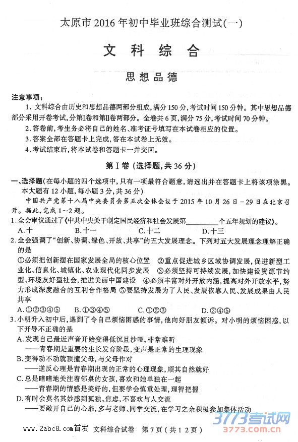
2016太原中考一模文综试题及答案
来源:2exam.com
2016-4-24 17:22:54
上一页
1
2
3
4
5
6
7
8
下一页
您可能喜欢的文章
2016太原中考理化实验操作时间地点
2016太原中考体育考点及考试时间安排
2016太原中考体育考试时间项目分值
2016太原中考体育测试考点及考试时间安排
太原招生考试网2016太原中考报名问题解答
2016太原中考报名事项公告
2016太原中考报名工作问题解答报名流程
2016太原中考报名时间事项公告
2016太原中考报名条件公布-太原招生考试网
2016太原中考报名流程有哪些-太原招生考试网
上一个文章:
2016太原中考理化实验操作时间地点
网站版权与免责声明
①由于各方面情况的不断调整与变化,本网所提供的相关信息请以权威部门公布的正式信息为准.
②本网转载的文/图等稿件出于非商业性目的,如转载稿涉及版权及个人隐私等问题,请在两周内邮件fjksw@163.com联系.
最新文章
·
2016太原中考一模文综试题及答案
·
2016太原中考理化实验操作时间地点
·
2016太原中考体育考点及考试时间安排
·
2016太原中考体育考试时间项目分值
·
2016太原中考体育测试考点及考试时间安
·
太原招生考试网2016太原中考报名问题解
·
2016太原中考报名事项公告
·
2016太原中考报名工作问题解答报名流程
·
2016太原中考报名时间事项公告
·
2016太原中考报名条件公布-太原招生考试
·
2016太原中考报名流程有哪些-太原招生考
·
2016太原中考随迁子女审查需要送交哪些
·
2016太原中考加分考生需要交验哪些材料
·
2016太原中考报名表报名登录密码如何领
·
2016太原中考报名时间流程网站-太原招生
推荐文章
·
2016太原中考一模文综试题及答案
·
太原招生考试网2016太原中考报名问题解
·
2016太原中考报名时间事项公告
·
太原招生考试网2016太原中考报名政策问
·
太原市教育局2016中考体育考试方案政策
·
2016太原中考理化实验试和信息技术细则
·
2015太原中考定向生分学校预估分数线
·
2015太原中考第一次补报志愿分数线
·
2015太原中考补报志愿填报时间缺额计划
·
太原招生考试网2015太原中考成绩查询查
·
2015太原中考录取办法分数查询和查卷
·
2015太原中考部分学校预估分数线公布
·
2015太原中考成绩查询入口-太原市招生考
·
2015太原中考加分照顾考生名单公示
·
太原招生考试网2015太原中考成绩查询网
|
关于我们
|
联系我们
|
版权申明
|
网站导航
|
琼ICP备12003406号